Kyoto Wiring Diagram Led Rocket Bunny Version 2 Led Drl / Signal Light Kit
    	          3 way lighting circuit diagram : 3 way switch wiring diagram. How to control lighting circuit in 2 or more locations?. Automatic head light turn off circuit diagram 
                              kyoto wiring diagram led
                  Download PDF                      
  	     						  					  					  						  	  	  			  		   			  				Rocket bunny version 2 led drl / signal light kit
  				
  
  									  													Brz frs subaru scion drl 350z nsx s15.   						  													Shinohara electric wiring direction method lamp installation limited. 3 way lighting circuit diagram : 3 way switch wiring diagram. Rocket bunny version 2 led drl / signal light kit   											
  							    		    			  												   						  							
  						LED Lighting | Shinohara Electric Co.,Ltd.
   					   									   						  							
  						2001 Hasbro Electronic Count Dooku Lightsaber schematic
   					   									   						  							
  						Automatic Switching "ON" and "OFF" of the Street Lights by Using
   					   									   						  							
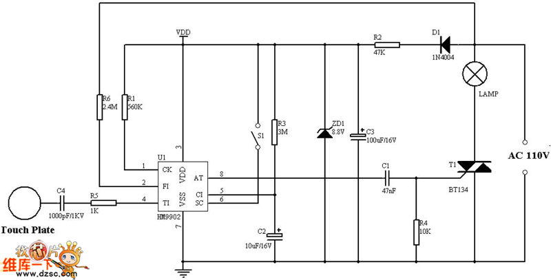
  						Two-State Touch Light Control Circuit - Light_Control - Control_Circuit
   					   									   						  							
  						How to Control Lighting Circuit in 2 or More Locations? - Electrical Axis
   					   							  			  												  									  									  									  									  							  			  												  									  									  							  	   	
  		  	          					  				  			  			   
 
No comments:
Post a Comment